rainbow resale — ресейл-площадка для продажи и покупки вещей люкс-сегмента. около 10 лет сервис работает с женской и мужской одеждой, аксессуарами и косметикой.

rainbow resale — ресейл-площадка для продажи и покупки вещей люкс-сегмента. около 10 лет сервис работает с женской и мужской одеждой, аксессуарами и косметикой.
устойчивая мода и осознанное потребление — не просто тренд, а философия и образ жизни, лежащие в основе миссии компании.
у брендовых изделий нет срока годности. высокие стандарты производства и качество сырья позволяют дарить вещам вторую жизнь и не только освобождать гардероб, но и находить настоящие iconic-вещи по доступным ценам.
площадка много лет находится только в пространстве социальных сетей и персональных коммуникаций.
основательницы бренда лично контролируют все запросы. это занимает много времени, но выйти из этого сложно, большой риск потерять наработанную аудиторию.
социальные сети, как основная площадка, очень неустойчивы.
обеспечить надежную платформу для оптимизации процессов и масштабирования аудитории.
на старте провели интервью с клиентами и обзор конкурентов, чтобы определить восприятие бренда компании ключевыми сегментами целевой аудитории.
провели серию интервью с командой для определения целей и задач бизнеса, формирования преимуществ и характера бренда в конкурентном окружении. обзор функциональных возможностей позволил определить mvp и карту развития площадки.
пользователи разделены на два сегмента — продавцы и покупатели. аудитории пересекаются, но есть и те, кто только продает или только покупает. поэтому важно проработать личный кабинет так, чтобы учитывать вариативность сценариев.

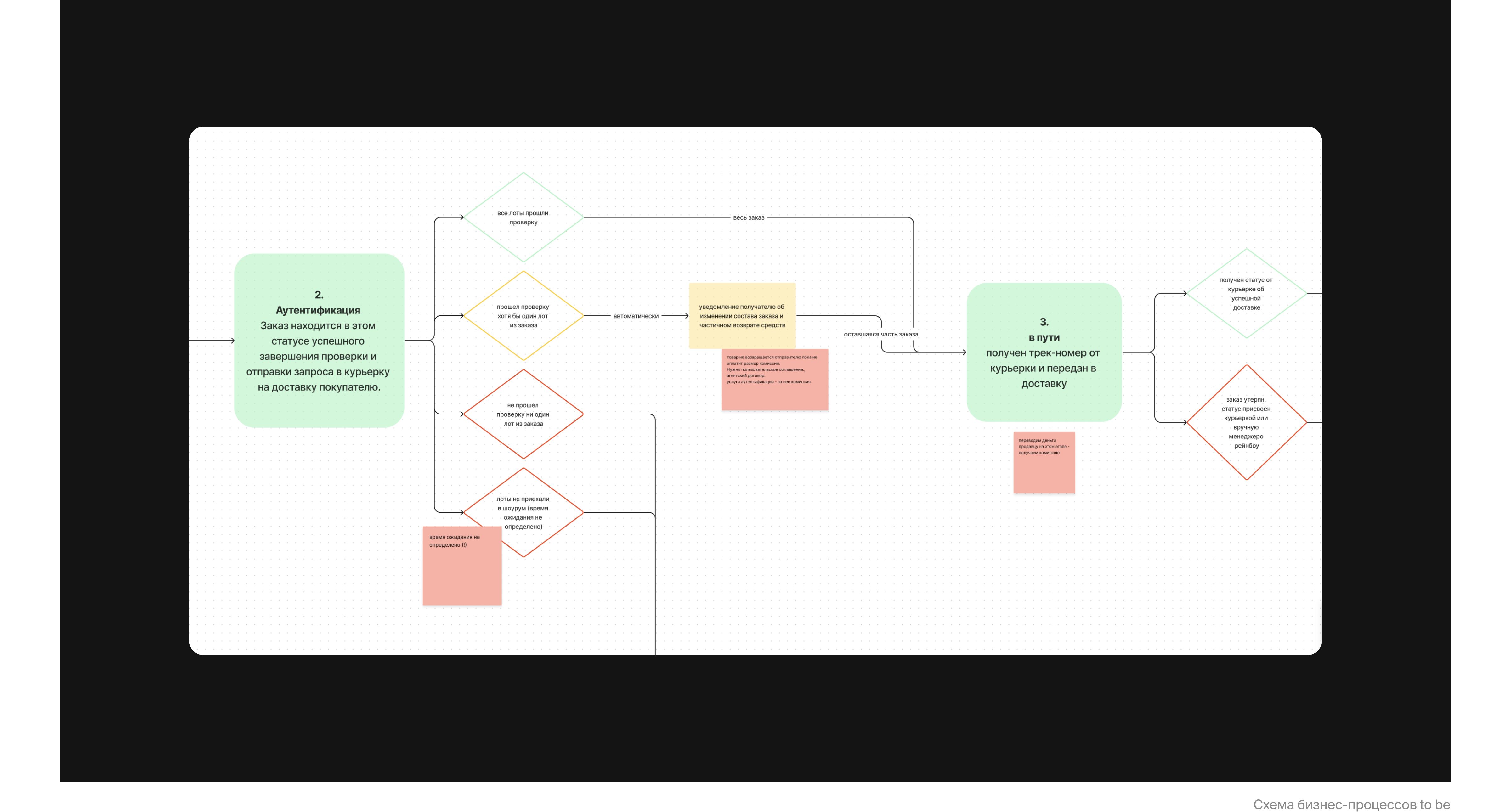
редизайн бизнес-процесса
проектирование новой ресейл-площадки требовало проработки новых бизнес-процессов. новая платформа должна оптимизировать сценарии публикации, торгов, продажи и покупки товаров, поскольку до этого весь процесс происходил в пространстве социальных сетей и персональных коммуникаций. мы сформировали представление о том, как должен выглядеть обновленный процесс, основываясь на анализе существующих практик и ограничениях бизнеса и проработали новый сценарий.

результат
мы разработали ресейл-площадку с нуля, систематизировав огромный объем данных, чтобы обеспечить понятный и удобный интерфейс и оптимизировать путь продажи или покупки.
помогая rainbow осуществить переходит из личных продаж в крупную масштабируемую ресейл-платформу, мы сохранили привычные для социальных сетей элементы. поэтому пользователи видят, сколько людей добавило товар в избранное, поставив «лайк».
аудитория платформы rainbow поделена на продавцов и покупателей, но эти аудитории часто пересекаются. поэтому мы спроектировали удобный единый личный кабинет, независимо от того, продает пользователь, покупает, либо делает и то, и другое.
мы сфокусировали внимание на товаре, разместив его в центре страницы. все изображения товаров готовятся платформой по одному формату и в определенных ракурсах.



наше увлечение ресейлом началось более десяти лет назад. сейчас давать вещам вторую жизнь — глобальный тренд, а тогда это было не просто не популярно, некоторые и вовсе считали такие покупки постыдными. мы решили создать страничку rainbow в социальной сети и через неё стали помогать девушкам из любой точки страны покупать и продавать вещи. и продолжаем это делать, только теперь на совершенно другом уровне, но с той же любовью.

мы разработали ресейл-площадку с нуля, систематизировав огромный объем данных, чтобы обеспечить понятный и удобный интерфейс и оптимизировать путь продажи или покупки.


